Anti-velt system (Regel 1.2)
Målene må være festet til gulvet på en sikker målet, til veggene bak dem, aller være utstyrt med et anti-velt system. Det nye alternativet er godkjent med mål om å unngå ulykker.
Skadet målvakt I forbindelse med direkte frikast (Regel 2.5)
Hvis målvakten er skadet i forbindelse med et frikast etter sluttsignalet, har det forsvarende laget anledning til å bytte målvakten. Dette unntaket er ikke gyldig for forsvarende utespillere.
Frikast eller 7-meterkast etter sluttsignalet (Regel 2.6, 8.11a)
Ved forseelser eller usportslig opptreden av forsvarer under utførelsen av et frikast eller 7-meterkast etter sluttsignalet, må disse forsvarerne bestraffes etter Regel 16.3, 16.6 eller 16.9. Kastet må repeteres (Regel 15.9, 3. paragraf). Regel 8.11a skal ikke anvendes i slike tilfeller.
Bruk av reserveballer (Regel 3.3)
IHF, kontinentale forbund og nasjonale forbund har retten til å tillate bruk av reserveballer som ikke er plassert ved sekretariatbordet. Dommerne avgjør om en reserveball skal tas i bruk, i henhold til Regel 3.4.
NHF-merknad: Reserveball skal ligge på sekretariatbordet. NHF kan dispansere fra reglen.
Erstatte spillere og ledere (Regel 4.1 – 4.2)
I tilfeller der et lag ikke har benyttet seg av det maksimalt antall spillere (regel 4.1) eller ledere (regel 4.2) som er lov, er det tillatt:
– å registrere noen som lagleder som opprinnelig var registrert som en spiller
– å registrere noen som spiller som opprinnelig var registrert som en lagleder
Det maksimale antall spillere og ledere må da henholdsvis ikke overstige det tillatte.
Spillere eller ledere sin originale funksjon skal bli strøket fra kamprapporten.
Det er ikke tillatt å erstatte en spiller eller leder i deres original funksjon som er blitt strøket. Videre er det ikke tillatt å stryke en deltaker som har en bestemt funksjon for å gjøre et bytte i samsvar med det maksimal antall tillatte spillere. Det er ikke tillatt å registrere en person som både spiller og leder.
IHF, de kontinentale forbund og de nasjonale forbund har myndighet til å tillegge andre reguleringer i deres ansvarsområder.
Personlig straff som er et resultat av endring av funksjon (advarsel, 2 min. utvisning) skal bli vurdert for både den personlige delen og den respektive "spiller og leder" delen.
Markeringer på spillebanen (Regel 1, reglement for innbytterommet punkt 1)
Lagleders begrensingslinje er lagt inn for informasjonsformål. Denne linjen er 50cm lang og er markert på en distanse på 3,5m (på utsiden av spillebanen, parallelt til midtlinjen). Den starter 30cm fra utsiden av sidelinjen (anbefalt dimensjon).

Lags time-out (Regel 2.10, Fortolkning nr. 3)
Starten på kampens fem siste minutter begynner når kamp-uret viser 55:00 eller 05:00.
Innbytte (Regel 4.4)
Spillere skal alltid forlate spillebanen og betre spillebanen over eget lags innbyttelinje. Unntatt fra dette er skadde spillere som forlater spillebanen når spilletiden er stoppet.
Disse spillerne skal ikke bli tvunget til å forlate spillebanen over eget lags innbyttelinje, når det er åpenbart at de trenger medisinsk behandling/ tilsyn i innbytterrommet eller i garderoben. Videre skal dommerne tillate at innbytteren betrer spillebanen før den skadde spilleren har forlatt spillebanen, dette for å redusere spilletidsavbruddets varighet.
Å betre spillebanen (Regel 4.4-4.6)
Et feil innbytte forekommer hvis både spilleren som forlater spillebanen og spilleren som skal inn på banen har minst én fot på spillebanen samtidig.
Inntreden som en overtallig spiller forekommer når spilleren har begge føttene på spillebanen og ingen medspiller er på vei til å forlate den.
En overtredelse av innbytterlinjen forekommer når en spiller som forlater spillebanen eller en spiller som betrer den har begge føttene på feil side av innbytterlinjen eller midtlinjen.
Overtallige spillere (Regel 4.6, 1. avsnitt)
Dersom en overtallig spiller betrer spillebanen uten at det er snakk om et spillerbytte, skal spilleren utvises i to minutter.
Hvis det ikke er mulig for dommerne / sekretariatet å indentifisere spilleren, skal følgende handlinger utføres;
– Delegat eller dommer henstiller til "lagsansvarlig" å identifisere spilleren.
– Indentifisert spiller skal utvises i to minutter som en personlig straff
– I de tilfeller der "lagsansvarlig" ikke indentifiserer spilleren, skal delegaten eller dommerne velge ut en spiller. Spilleren skal utvises i to minutter som en personlig straff.
NHF-kommentar:
– Bare spillere som var på spillebanen i det kampen ble avbrutt kan bli utvist som den feilende spilleren
– I de tilfeller den feilende spilleren mottar sin tredje utvisning, skal han bli diskvalifisert iht regel 16.6d.
Inntreden av spiller med feil farge eller -nummer (Regel 4.7, 4.8)
En forseelse etter Regel 4.7 og -4.8 skal ikke føre til en endring i ballbesittelse. Det skal kun lede til at kampen stoppes, slik at spilleren kan korrigere det ureglementerte. Spillet skal gjenopptas med et kast for laget som var i ballbesittelse da spillet ble avbrutt.
Teknisk utstyr i innbytterrommet (Regel 4.7-4.9)
IHF, kontinentale forbund og nasjonale forbund har retten til å tillate elektronisk teknisk utstyr i innbytterrommet. Utstyret må bli brukt etter prinsippet om Fair Play og inkluderer ikke utstyr for kommunikasjon med en diskvalifisert spiller eller trener.
Ulovlig utstyr, hjelmer, ansikt og kne beskyttelser (Regel 4.9)
Alle typer og størrelser av ansiktsmaske og hjelmer er forbudt. Ikke bare heldekkende maske, men også masker som delvis dekker deler av ansiktet er forbudt.
Det er ikke tillatt å benytte knebeskyttelser som inneholder metalldeler. Plastikkdeler må polstres helt.
Det er ikke tillatt å bruke kunstige (falske/støpte) negler i kamp som spiller.
Når det gjelder ankelbeskyttelse, må alle harde overflater av metall eller plastikk dekkes til.
Albuebeskyttelse er tillatt, men bare dersom den er av mykt materiale.
Forbund og dommere har ikke lov til å gjøre unntak fra dette. Likevel, dersom en lagsansvarlig henvender seg til delegat eller dommere når man er usikker, vil avgjørelsen basere seg på regel 4.9 og "retningslinjene". I denne sammenheng, er "ikke farlig" og som "ikke gir noen fordel" de viktigste prinsippene.
Denne avgjørelsen er tatt i samarbeid med IHFs Medisinske Komité. For flere råd knyttet til dette (anbefalte handlinger for dommerne og delegat), se vedlegg 1 og vedlegg 2.
Klister (Regel 4.9)
Det er tillatt å bruke klister. Det er tillatt med klister på skoene. Dette er ikke helsefarlig for motstanderen.
Derimot, er det ikke tillatt å legge klister på hånden eller på håndleddet. Dette utsetter motstanderen for helsefare, da klisteret kan komme i øyne eller ansikt. (Regel 4.9 ikke tillatt).
Nasjonale forbund har mulighet for å tilføye flere restriksjoner på dette området.
NHF-kommentar: Bruk av klister er ikke tillatt i klassene Jenter/Gutter 14 år og yngre. Dette er ikke til hinder for at halleiere og/eller regionene kan ha forbud som også omfatter eldre aldersklasser.
Hjelp til skadede spillere (Regel 4.11)
I tilfeller hvor flere spillere fra det samme laget er blitt skadet, for eksempel på grunn av en kollisjon, kan dommerne eller delegaten gi tillatelse til ekstra personer å betre spillebanen for å assistere de skadde spillerne. Det maksimale antallet er to personer per skadet spiller. I tillegg må dommerne og delegaten ha oppsyn med lege eller annen førstehjelp som kan komme på banen.
Skadet målvakt (Regel 6.8)
Målvakt som treffes av en ball i spill og som ikke kan fortsette spillet. Generelt i disse tilfellene skal beskyttelsen av målvakten prioriteres. Når spillet settes i gang igjen, er følgende situasjoner mulig;
En ball som returnerer fra målfeltet ut på spillefeltet forblir i spill.
a) Ballen går utover sidelinjen, kortlinjen, eller ligger stille i målfeltet. Korrekt anvendelse av reglene: Øyeblikkelig avbrudd i spillet, innkast, utkast eller frikast skal gjenoppta spillet (avhengig av spillsituasjonen i øyeblikket for avbrytelsen).
b) Dommerne avbryter spillet før ballen har passert sidelinjen, kortlinjen eller før ballen ligger stille i målfeltet. Korrekt anvendelse av reglene: Gjenoppta spillet med det kast som tilsvarte med den situasjonen som var da spillet ble stoppet.
c) Ballen er i luften over målfeltet. Korrekt anvendelse av reglene: Avvent et til to sekunder til et lag får ballbesittelse, avbryt spillet, gjenoppta spillet med frikast til det laget som fikk ballbesittelse.
d) Dommerne blåser av spillet mens ballen fremdeles er i luften. Korrekt anvendelse av reglene: Gjenoppta spillet med et frikast til det lag som sist hadde ballbesittelse.
e) Ballen spretter fra målvakten som ikke kan fortsette i spillet tilbake til en angripende spiller.
Korrekt anvendelse av reglene: Avbryt spillet umiddelbart; gjenoppta spillet med et frikast til det lag som hadde ballbesittelse.
IHF-kommentar: I slike tilfeller kan aldri et 7m-kast tildeles. Dommerne avbryter spillet for å beskytte målvakten. Derfor er det ikke snakk om et "uberettiget fløytesignal" iht. regel 14.1b.
Diskvalifikasjon av målvakt (Regel 8.5 kommentar)
Denne regale kommer til anvendelse når målvakten kommer fra målfeltet eller en liknende posisjon utenfor målfeltet og forårsaker en kollisjon med en motstander.
Regelen kommer ikke til anvendelse når:
- Målvakten løper I same retning som motstanderen. For eksempel, etter å ha returnert til spillebanen fra innbytterrommet
- Ballen er mellom angriper og målvakt, og angriperen som løper etter ballen har mulighet til å unngå kollisjonen. I slike situasjoner skal dommerne ta en avgjørelse basert på deres observasjoner.
Innblanding av overtallige spillere eller ledere (Regel 8.5, 8.6, 8.9, 8.10b)
I de tilfeller der overtallige spillere eller ledere blander seg inn, bestemmes straffen og fortsettelsen av spillet ut ifra følgende kriterier:
– spiller eller leder
– ødelegger en klar målsjanse
På bakgrunn av disse kriteriene kan følgende situasjoner oppstå:
a) Under en klar målsjanse en overtallig spiller som ikke har vært innblandet i et spillerbytte er tilstede på spillebanen.
Korrekt anvendelse av reglene: 7m-kast, diskvalifikasjon med rapport
b) Feil innbytte: Tidtaker/delegat blåser under en klar målsjanse.
Korrekt anvendelse av reglene: 7m-kast, 2 min. utvisning
c) Under en klar målsjanse betrer en lagleder spillebanen.
Korrekt anvendelse av reglene: 7m-kast, diskvalifikasjon med rapport
d) Som c), men ikke under en klar målsjanse.
Korrekt anvendelse av reglene: frikast, progressiv inngripen.
Ytterligere tiltak etter en diskvalifikasjon med rapport (Regel 8.6, 8.10a, b)
Kriteriene for den strengeste straffen er definert i regel 8.6 (grov uaktsomhet) og 8.10 (grov usportslig opptreden); se også regel 8.3, avsnitt 2.
Konsekvensene for straff iht. regel 8.6 eller 8.10, under spillet, avviker ikke fra straffen iht. regel 8.5 og 8.9 (diskvalifikasjon uten rapport) har IHF tillagt følgende tillegg til begge reglene:
"... de må etter kampen sende inn en skriftlig rapport til den myndighet kampen sorter under for evt videre behandling.
Kriterier for diskvalifikasjon uten rapport / med rapport (Regel 8.5, 8.6)
Følgende kriterier støtter forskjellen mellom regel 8.5 og 8.6
a) Hva definerer "grov uaktsomhet"?
overfall og overfall-lignende handling
• hensynsløs eller uansvarlig handling begått med overlegg
• uprovosert slag
• ondskapsfull handling
b) Hva definerer "spesielt farlig"?
handling mot forsvarsløs motstander
• ekstremt risikofylt og voldsom handling som setter motstanderens helse i fare
c) Hva definerer "forsettlig handling"?
med overlegg og vilje utføre en skadelig handling
• handling med hensikt mot kroppen til motstanderen for å ødelegge motstanderens aksjon
d) Hva definere "ondsinnet handling"?
Uforvarende handling mot en uforberedt motstander
e) Hva definerer "uten tilknytning til kampsituasjonen"?
handlinger begått langt unna spilleren med ballkontroll
• handlinger uten relasjoner til spillets idé
Utespiller eller målvakt som blokkerer eller fanger et skudd mot åpent mål som betrer målfeltet (Regel 8.8i)
- En utespiller fra det forsvarende laget beveger seg på spillebanen utenfor målfeltet, fanger ballen og deretter berører målfeltet med en del av kroppen etter å ha fanget ballen fører til et frikast for motstanderne og ingen bestrafning
- En utespiller fra det forsvarende laget beveger seg på spillebanen utenfor målfeltet, hopper og fanger ballen i lufta, for så å lande inne i målfeltet med ballen fører til 7-meterkast til motstanderne og en direkte 2-minutters utvisning
- En utespiller fra det forsvarende laget beveger seg på spillebanen utenfor målfeltet og berører målfeltet med en del av kroppen før hen berører ballen fører til 7-meterkast til motstanderne og en direkte 2-minutters utvisning
- En målvakt fra det forsvarende laget beveger seg på spillebanen utenfor målfeltet, fanger ballen og deretter berører målfeltet med en del av kroppen etter å ha fanget ballen fører til et frikast for motstanderne og ingen bestrafning
- En målvakt fra det forsvarende laget beveger seg på spillebanen utenfor målfeltet, berører målfeltet med en del av kroppen og berører ballen mens hen fortsatt har en annen del av kroppen i kontakt med spillefeltet fører til 7-meterkast for motstanderne og ingen bestrafning
- En målvakt fra det forsvarende laget beveger seg på spillebanen utenfor målfeltet, hopper og fanger ballen i lufta, for så å lande inne i målfeltet med ballen fører til 7-meterkast til motstanderne og ingen bestrafning
Spytting (Regel 8.9, 8.10a)
Det å spytte på noen regnes som en overfall-lignende handling og skal bestraffes (regel 8.10a - diskvalifikasjon med rapport). Forskjellen mellom "spytting som treffer" (bestraffes iht. regel 8.10) og "forsøk på spytting" (et forsøk, bestraffes iht. regel 8.9), er uendret.
Siste 30 sekunder (Regel 8.11a, 8.11b)
Kampens siste 30 sekunder finner sted i den normale spilletiden på slutten av 2.omgang. Gjelder også på slutten av begge 2.omgangene i ekstra omgangene (2. og 4. ekstra omgang)
Starten på de siste 30 sekundene indikeres når kampuret viser 59:30 (eller 69:30, 79:30) eller 0:30.
Ikke overholde avstand i kampens siste 30 sekunder (Regel 8.11a)
Ikke å overholde korrekt avstand leder kun til diskvalifikasjon + 7-meterkast hvis et kast ikke kan utføres på grunn av dette under kampens siste 30 sekunder. Regelen gjelder kun hvis selve forseelsen fant sted I kampens siste 30 sekunder, eller samtidig med sluttsignalet (se Regel 2.4, 1. paragraf). I et slikt tilfelle vil dommerne ta en avgjørelse på bakgrunn av deres observasjoner (Regel 17.11)
Hvis kampen stoppes under de siste 30 sekundene på grunn av en forseelse som ikke direkte er relatert til forberedelsene eller selve utførelsen av et kast (eksempelvis feil bytte, usportslig opptreden i innbytterrommet), Regel 8.11a kommer til anvendelse.
Hvis kastet eksempelvis er utført, men blitt blokkert av en spiller som stå for nær og aktivt ødela resultat av kastet eller forstyrret kasteren under utførelsen, skal Regel 8.11a komme til anvendelse.
Hvis en spiller står mindre enn tre meter unna kasteren, men ikke aktivt forstyrrer utførelsen, skal det ikke være noen bestrafning. Hvis spilleren som står for nær bruker sin posisjon til å blokkere et skudd eller snappe pasningen fra kasteren, skal også Regel 8.11a komme til anvendelse.
Diskvalifikasjon i kampens 30 siste sekunder (Regel 8.11b)
I de tilfeller der diskvalifikasjon av en forsvarsspiller iht. regel 8.5 og 8.6 i kampens siste 30 sekunder, vil bare brudd på regel 8.6 IHF-Kommentar føre til en diskvalifikasjon med rapport + 7m-kast. Regelbrudd av en forsvarsspiller iht. regel 8.5 i kampens siste 30 sekunder føre til en diskvalifikasjon uten rapport + 7m-kast.
Oppnå en fordel under kampens siste 30 sekunder (8.11b, siste avsnitt)
Dommerne avbryter kampen umiddelbart hvis spilleren som mottar pasningen ikke scorer mål eller spiller ballen videre. I dette tilfellet skal det tildeles 7m-kast.
8.11b er gjeldende dersom regelbruddet har skjedd i spilletiden eller i det sluttsignalet går (se regel 2.4, 1 avsnitt). I dette tilfelle er avgjørelsen basert på dommernes observasjoner av fakta (regel 17.11).
En diskvalifikasjon av en målvakt iht. regel 8.5 IHF-Kommentar (forlater målfeltet) fører til 7m-kast i kampens siste 30 sekunder, dersom regel 8.5, siste avsnitt er oppfylt eller et regelbrudd iht. regel 8.6 er begått.
Bruk av videodømming, VR (Regel 9.2)
Når videoteknologi benyttes, vil det være en forlenget frist for å annullere målet. Ifølge Regel 9.2 kan målet kun annulleres inntil det påfølgende avkastet er tatt. Med bruk av videoteknologi forlenges denne fristen til rett etter den andre endringen av ballbesittelsen eller etter det påfølgende avkastet etter denne endringen er utført.
For flere detaljer se Bestemmelsene for bruk av videoteknologi.
Utførelsen av et innkast (Regel 11.4)
Et innkast utføres mot spillebanen som et direkte kast fra sidelinjen.
Bruk av fordel i forbindelse med feil innbytte eller overtallige spillere (Regel 13.2)
I tilfeller med ulovlig inntreden på spillebanen etter Regel 4.4-4.6 (feil innbytte eller overtallig spiller på banen) under en klar målsjanse har dommerne eller delegaten mulighet til å bruke fordel etter Regel 13.2 inntil målsjansen er avklart, om den skyldige spilleren ikke har direkte innflytelse på den. Hvis fordel brukes kommer ikke Regel 8-10b II til anvendelse.
7m-kast ved åpent mål (Regel 14.1, Fortolkning 6c)
Definisjonen av en klar målsjanse i en situasjon som er beskrevet i Fortolkning 6c om når det er en klar mulighet til å kaste ballen i det tomme målet krever at spilleren har ballkontroll og klart forsøker å kaste direkte mot det åpne målet. Denne definisjonen av klar målsjanse gjelder uavhengig av type forseelse, om ballen er ute av spill, og et hvilket som helst kast er på vei til å til å utføres med både kaster og lagkamerater i korrekte posisjoner.
Utførelsen av et kast (Regel 15)
Regel 15.7, 3 avsnitt og Regel 15.8 inkluderer eksempler på mulige feil når man skal utføre et kast. Dribling og legge ballen ned på spillefeltet (før den tas opp igjen) er et regelbrudd, det samme gjelder når ballen er i kontakt med gulvet ved utførelsen av et kast (unntak: utkast).
I dette tilfelle skal feil også behandles iht. bestemmelsene i regel 15.7 og 15.8 (korrigering eller straff).
Diskvalifiserte spillere/lagledere (Regel 16.8)
Diskvalifiserte spillere og ledere må forlate spillefeltet og innbytterrommet umiddelbart og skal ikke ha noe videre kontakt med sitt lag, men må oppholde seg på spillestedet inntil kampen er over.
I tilfeller der dommerne registrerer et nytt regelbrudd begått av den diskvalifiserte spilleren eller laglederen, etter at kampen er satt i gang igjen, eller hvis en diskvalifisert spiller eller lagleder forlater spillestedet før kampen er ferdig, skal rapporteres skriftlig.
Det er ikke mulig å gi mer straff under kampen imot spiller eller lagleder, og derfor må ikke deres oppførsel føre til noen reduksjon av antall spillere på spillebanen. Dette er også gjeldende dersom en diskvalifisert spiller entrer spillebanen.
Svært grov usportslig opptreden etter diskvalifikasjon (Regel 16.9d)
Hvis en spiller etter å ha blitt diskvalifisert gjør seg skyldig i svært grov usportslig opptreden etter Regel 8.10a før spillet er satt i gang igjen, skal spilleren i tillegg tildeles diskvalifikasjon med rapport. Dette medfører at laget reduseres med 1 spiller i 4 minutter.
Tilskuere som oppfører seg truende mot spillere (Regel 17.12)
Regel 17.12 skal også gjelde dersom tilskuere oppfører seg truende mot spillerne, for eksempel ved å bruke laserpeker eller kaste ulike gjenstander. I disse tilfellene, skal følgende tiltak gjøres:
– om nødvendig avbryte kampen midlertidig, eventuelt avslutte kampen
– tilskuerne henstilles til ikke å forstyrre spillet
– om nødvendig, skal berørte tilskuerne fjernes fra sine plasser og kampen starter ikke før disse tilskuerne har forlatt hallen
– hjemmelaget blir bedt om å sette i gang ekstra sikkerhetstiltak
– skriftlig rapport
Dersom kampen allerede er avbrutt når man oppdager dette, gjelder regel 13.3.
Dersom kampen avbrytes når det foreligger en klar målsjanse, regel 14.1c er gjeldende.
I alle andre tilfeller, må et frikast tildeles det laget som var i ballbesittelse fra der ballen befant seg da spillet ble avbrutt.
Tillegg:
1) Utstyr som er lovlig og ikke lovlig å bruke (4.9), illustrert ved bilder
2) Treningsøvelser: "4 pasninger"
Tillegg 1
Flere råd til ansiktsmaske forbud og annet ulovlig utstyr (Regel 4.9)
IHFs Dommerkomite mottar jevnlige forespørsler vedrørende unntak fra regelen om ulike ansiktsmasker, selv om dette flere steder i retningslinjer og presiseringer står at det er total forbud mot å bruke ansiktsmaske.
Generelt er hovedargumentet til de som kommer med en slik forespørsel, gjerne med bilde dokumentasjon, at ansiktsmasken ikke vil være til noe helsemessig fare for spillerne. Likevel har IHFs Medisinske Komite sagt at alle typer og størrelser av ansiktsmasker anbefales forbudt. Slik at det ikke skal være rom for tolkninger, selv om ansiktsmasken ikke utgjorde noen helsemessig fare for andre.
Likevel blir det i blant rapportert inn at klubber eller spillere referer til denne såkalte ikke-eksiterende helsefaren for andre, dette igjen fører til utfordringer for dommerne og delegatene, om hvordan de skal forholde seg til dette i den respektive kamp.
Grunnet det som er nevnt ovenfor har IHFs Dommerkomite valgt å utgi følgende anbefalinger, inkludert vedlagt skjema for fremgangsmåte for dommere og tidtakere eller delegater, for å følge innholdet i regel 4.9 og 17.3, 2. avsnitt, og begrunnelsene i retningslinjer og presiseringene som skal være gjeldende.
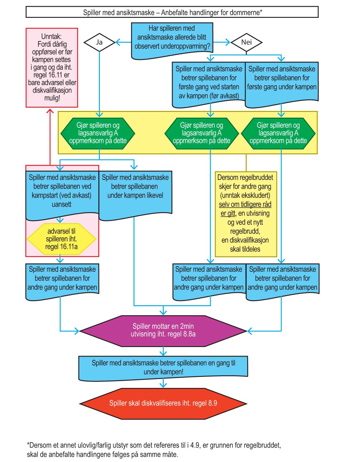
En spiller som har på seg ansiktsmaske tenker å delta i spillet!
Hvilke tiltak som skal benyttes av dommerne avhenger i stor grad av når første gang det ble observert og eventuelt senere observasjoner.
I de tilfeller der regelbruddet er oppdaget for første gang, skal spilleren og "lags ansvarlig" A bli gjort oppmerksom på forbudet av ansiktsmaske. Spilleren blir bedt om å rette opp regelbruddet og vil først være spilleklar når dette er gjort. Ved første gangs forseelse skal han ikke bli tildelt noen personlig straff/progressivt bestrafning.
Dersom en spiller vegrer seg, selv om han har blitt gjort oppmerksom på regelbruddet, skal denne situasjonen tolkes som en mer usportslig oppførsel og må bli bestraffet med en 2 min. utvisning iht. regel 8.8a (unntaket for denne regel-spesifikke grunnen, se situasjon 1.2 som kommer nedenfor). I tillegg bes spilleren igjen rette opp regelbruddet før han kan betre spillebanen etter utvisningstiden er omme. Blir regelbruddet oppdaget enda en gang, vil dette oppfattes som grovt usportslig opptreden, og spilleren skal tildeles en diskvalifikasjon (uten rapport) iht. regel 8.9.
Det er IHFs Dommerkomite sitt syn at de påfølgende scenarioene, som kan virke hypotetiske (i noen av tilfellene) – kan forekomme:
Før kampstart
1.1 Dersom et regelbrudd iht. regel 4.9 er oppdaget før kampen startes (under oppvarmingen), skal spilleren og «lagsansvarlig» A bli gjort oppmerksom på forbudet iht. regel 17.3, 2.avsnitt.
Spilleren skal bli bedt om å fjerne sin ansiktsmaske (Regel 4.9; retningslinjer og presiseringer). Spilleren og «lagsansvarlig» A skal bli gjort oppmerksom på at dersom et slikt regelbrudd iht. 4.9 finner sted for andre gang, skal dette betraktes som usportslig opptreden iht. regel 17.5,
2. avsnitt, og innledningen til 8.7, resultere i en progressiv bestrafning iht. regel 8.8. eller 8.9.
Ved kampstart
1.2 I tilfelle der spilleren som har på seg ansiktsmaske likevel betrer spillebanen når kampen skal settes i gang, skal kampen ikke starte. Spilleren skal tildeles en advarsel iht. regel 16.11, 2.avsnitt, punkt a. Spilleren med ansiktsmaske må forlate spillebanen. Han kan bare delta i spillet dersom masken er fjernet.
I kampen
1.3 I tilfelle der spilleren som har på seg ansiktsmaske betrer spillebanen under kampen, skal dommerne eller tidtaker/delegat blåse time-out og kampen stoppes umiddelbart på grunn av den potensielle risikoen for å sette andre i fare. Iht. regel 8.8a (provoserende oppførsel) skal spilleren bli bestraffet med en 2 min. utvisning (16.3f). Spilleren må forlate spillebanen for å fjerne ansiktsmasken. Spilleren er igjen spilleberettiget etter at utvisningstiden er ute og han har fjernet ansiktsmasken. Kampen skal settes i gang igjen med frikast til motstander laget iht. regel 13.1a (7m-kast dersom kampen ble avbrutt i en klar målsjanse for motstander laget (regel 14.1a)).
I kampen
1.4 I tilfelle der spilleren som har på seg ansiktsmaske betrer spillebanen for andre gang under kampen, skal dommerne eller tidtaker/delegat blåse time-out og kampen avbrytes umiddelbart på grunn av den potensielle risikoen for å sette andre i fare. Spillerens gjentatte usportslig opptreden er å betrakte som grov usportslig opptreden iht. regel 8.9. Spilleren skal bli diskvalifisert iht. regel 16.6b. Bestemmelsene som ligger i 16.7 og 16.8, avsnitt 1–4, skal følges. Kampen skal settes i gang igjen med frikast til motstander laget iht. regel 13.1a (7m-kast dersom kampen ble avbrutt i en klar målsjanse for motstanderlaget (regel 14.1a)).
Ved kampstart
2.1 I tilfelle der regelbruddet ikke er oppdaget eller blitt gjort kjent for dommerne før kampstart (under oppvarming), må spilleren som er på spillebanen når kampen skal startes, bli gjort oppmerksom på regelbruddet iht. regel 4.9 og bli bedt om fjerne dette. Kampen skal ikke startes så lenge spilleren befinner seg på spillebanen. Spilleren og "lagsansvarlig" A skal bli gjort oppmerksom på at dersom et slikt regelbrudd iht. 4.9 finner sted for andre gang, skal dette betraktes som usportslig opptreden iht. regel 17.5, 2. avsnitt, og innledningen til 8.7,
resultere i en progressiv bestrafning iht. regel 8.8. eller 8.9. Deretter skal avkast tas som vanlig (10.1, 1.avsnitt).
I kampen
2.2 I tilfelle der en spiller betrer spillebanen med ansiktsmaske under kampen uten at regelbruddet er oppdaget eller blitt gjort kjent for dommerne eller tidtaker/delegat, skal det blåses time-out for å avbryte kampen umiddelbart på grunn av den potensielle risikoen for å sette andre i fare. Spilleren skal bli bedt om å fjerne ansiktsmasken iht. regel 4.9. Spilleren og "lagsansvarlig" A skal bli gjort oppmerksom på at dersom et slikt regelbrudd iht. 4.9 finner sted for andre gang, skal dette betraktes som usportslig opptreden iht. regel 17.5, 2. avsnitt, og innledningen til 8.7, resultere i en progressiv bestrafning iht. regel 8.8. eller 8.9. Kampen skal gjenopptas med et frikast for motstanderlaget iht. regel 13.1a (7m-kast dersom kampen ble avbrutt i en klar målsjanse for motstander lager (regel 14.1a)).
I kampen
2.3 I tilfeller der en spiller med ansiktsmaske betrer spillebanen igjen på tross av det til tidligere gitte råd skal dommerne eller tidtaker/delegat blåse time-out og kampen avbrytes umiddelbart på grunn av den potensielle risikoen for å sette andre i fare. Iht. regel 8.8a (provoserende oppførsel) skal spilleren bli bestraffet med en 2 min. utvisning (16.3f).
Spilleren må forlate spillebanen for å fjerne ansiktsmasken. Spilleren er igjen spilleberettiget etter at utvisningstiden er ute og han har fjernet ansiktsmasken. Kampen skal settes i gang igjen med frikast til motstanderlaget iht. regel 13.1a (7m-kast dersom kampen ble avbrutt i en klar målsjanse for motstander laget (regel 14.1a)).
I kampen
2.4 I tilfeller der spilleren med ansiktsmaske betrer spillebanen igjen under kampen, skal dommerne eller tidtaker/delegat blåse time-out og kampen avbrytes umiddelbart på grunn av den potensielle risikoen for å sette andre i fare. Spillerens gjentatte usportslig opptreden er å betrakte som grov usportslig opptreden iht. regel 8.9. Spilleren skal bli diskvalifisert iht. regel 16.6b. Bestemmelsene som ligger i 16.7 og 16.8, avsnitt 1 – 4, skal følges. Kampen skal settes i gang igjen med frikast til motstander laget iht. regel 13.1a (7m-kast dersom kampen ble avbrutt i en klar målsjanse for motstanderlaget (regel 14.1a)).

Tillegg 2
Se hvilket utstyr som er godkjent for bruk og ikke (pdf-fil)
Tillegg 3
Her ser du treningsøvelser til regelendringene vedrørende ”passivt spill”. Skal denne handlingen vurderes som en pasning?
Se treningsøvelsene for passivt spill (pdf-fil)